Unter der Kategorie Nachrichtentechnik finden Sie:
• Projekte, die sich entweder nicht eindeutig der Hochfrequenztechnik oder der
Mikrowellen-/Millimeterwellentechnik zuordnen lassen
• Projekte, die sich frequenztechnisch zwischen Gleichspannung und dem oberen Ende
des Audiobereichs abspielen.
Low-Noise-Netzteil
Beschreibung
Bilder
Low-Noise Netzteil für eine Mikrowellen-Anwendung im Bereich 1 – 40 GHz
Das Weitbereichsnetzteil mit automatischer Bereichsumschaltung stellt eine Ausgangs- spannung (+15 V, 1.6 A) mit einer Restwelligkeit von < 4 mVss zur Verfügung. Eine Fühlerleitung regelt die Ausgangsspannung am Punkt der Last. Strom und Spannung werden auf getrennten LCD-Panels angezeigt. Das Netzteil ist in ein ansprechendes 19-Zoll-Gehäuse (84 TE) integriert, das Haltegriffe für die Rack-Montage und eine kundenspezifische Frontplatte bietet.
Kurzinfo:
• Eingang mit automatischer Bereichsumschaltung (97 – 127 Vac, 194 – 254 Vac, 50 – 400 Hz)
• Ausgangsspannung +15 V bei maximal 1.6 A
• Restwelligkeit < 4 mVss
• Anzeige von Strom und Spannung auf 2 LCD-Panels
• Lastpunktregelung
• 19 Zoll Volleinschub (84 TE) mit 1 HE
Frontplattenkonstruktion
Notaus-Einschubmodul für den 2.45-GHz-Spread-Spectrum-Transceiver
Beschreibung
Funkübertragung eines Notaus-Signals mit dem 2.45-GHz-Spread-Spectrum-Transceiver
Das Notaus-Einschubmodul kann ein manuell ausgelöstes Notaus-Signal mit dem weiter oben beschriebenen 2.45-GHz-Spread-Spectrum-Transceiver per Funk übertragen. Dieses Einschub-Modul zur Übertragung eines Notaus-Signals wurde unter TÜV-Begleitung nach EN 954 entwickelt.
Kurzinfo:
• Funkübertragung eines Notaus-Signals nach EN 954
• Erweiterung des 2.45-GHz-Spread-Spectrum-Transceivers
• 19-Zoll-Einschubmodul
Zugvollständigkeitskontrolle bei Güterzügen
Beschreibung
Bilder
Zugvollständigkeitskontrolle bei Güterzügen (Machbarkeitsstudie)
Bei dieser Machbarkeitsstudie musste ein System erdacht werden, das die Zugvollständigkeit kontrolliert. Das System muss ohne Infrastruktur auf den Güterwagen auskommen und bei einer Gesamtlänge des Zuges von einem Kilometer sowie in gewundenen Tunneln funktionieren.
Da eine Funkübertragung für diesen Zweck nicht in Frage kommt, untersucht die Studie einen neuen Weg: die akustische Signalübertragung durch die Hauptluftleitung. Denn sie ist immer auf allen Waggons vorhanden und versorgt die Druckluftbremsen.
Das Zugvollständigkeitskontrollsystem basiert auf dem Wirkprinzip der Übertragung eines am letzten Wagen eines Güterzuges in die Hauptluftleitung (HLL) eingekoppelten Schallsignals, welches dann an der Lok detektiert wird. Solange das Schallsignal an der Lok detektierbar ist, ist die Zugvollständigkeit gegeben.
Ein Hauptproblem waren die hohen Schalldrücke von bis zu 140 Dezibel, die durch die bewegte Druckluft beim Anlegen und Lösen der Bremsen entstanden.
Diese Studie wurde gemeinsam mit dem Ingenieurbüro Herwig Marschelke durchgeführt.
Kurzinfo:
• Zuverlässige Detektion der Zugvollständigkeit, auch beim Bremsen, durch mechanische
Resonatorfilter und elektronischer Auswertung des Signals mittels FFT und Autokorrelation
• Erzeugung des Schallsignals am letzten Wagen mittels Druckluft
In den Messwagen eingebaute Druckbox
Mikrofonadapter in der Hauptluftleitung
Messelektronik im Fahrstand der Lok
Informations- und Entertainment-System
Beschreibung
Systemplanung eines Informations- und Entertainment-Systems für Reisezüge (Studie)
In dieser Studie wurde die Implementation von elektronischen Multimedia-Diensten in Reisezügen beleuchtet. Hierbei wurde der TV-Empfang, die Kommunikation mit Mobiltelefonen im Zug, verschiedene web-basierte Kommunikations- und Informations-Angebote, die Kommunikation des Zugbegleitpersonals sowie die technische Infrastruktur von den Sitzplatz-Terminals bis zum Reisezug-Server und die externe Funkkommunikation detailliert betrachtet.
Kurzinfo:
• TV-Empfang
• Mobilfunk-Kommunikation im Zug
• Web-basierte Kommunikations- und Informations-Angebote
• Edutainment und Spiele, Audio- und Video-on-Demand
• Digitale Business-Dienste
• Buchungssysteme
• Kommunikation des Zugbegleitpersonals
Datenfunktechniken für Bahnanwendungen
Beschreibung
Drahtlose Kommunikation von Zügen mit der Streckeninfrastruktur (Studie)
Derzeit erfolgt die Steuerung der Bahn-Streckeninfrastruktur noch von zentralen Stellwerken aus. Um die Steuerung direkt von den Zügen selbst vornehmen lassen zu können, wurden in der Studie verschiedene Datenfunktechniken auf ihre Eignung hin untersucht. Hierbei wurden die dafür möglichen Frequenzbänder identifiziert, verschiedene Funk-Standards beleuchtet und Fragestellungen zur Funk-Technik beantwortet.
Kurzinfo:
• Frequenzbänder
• Funk-Standards
• Funk-Technik
Aktive Bandpassfilter
Beschreibung
Bandpassfilter für eine FSK-Datenübertragung in einer Bahnanwendung
Die entwickelten aktiven Bandpassfilter dienen dazu, die verschiedenen FSK-Datensignale in einer Bahnanwendung zu übertragen.
Kurzinfo:
• Aktive Bandpassfilter für 70 kHz, 93 kHz und 165 kHz
• Rausch- und klirrarm
Fernwartbarer Datenlogger mit Telefonanschluss
Beschreibung
Powermanagement und Klingeltonerkennung
Das entwickelte Powermanagement und die Klingeltonerkennung, die in einem fernwart-baren Datenlogger als Durchflusszähler für städtische Hauptwasserleitungen zum Einsatz kommen, steuern das integrierte Modem und laden die Akkus via Telefonleitung. Das Powermanagement wird abhängig vom Telefonstatus (abgenommen/aufgelegt) gesteuert.
Kurzinfo:
• Klingeltonerkennung auf der Telefonleitung
• Powermanagement zur Ladung/Ladungserhaltung der Akkus abhängig vom Telefonstatus
Audio-Kalibriergenerator
Beschreibung
Kalibriergenerator für Tonstudios
Der Kalibriergenerator hilft beim Einmessen von Audio-Equipement in Tonstudios. Er stellt schaltbar 11 verschiedene Audiofrequenzen mit jeweils 6 unterschiedlichen Amplituden-werten an 4 symmetrischen Ausgängen zur Verfügung.
Kurzinfo:
• 11 umschaltbare Frequenzen
• Interner oder externer Frequenz-Sweep
• 6 umschaltbare Amplituden
• 4 symmetrische Ausgänge
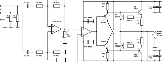
Bühnentauglicher Kopfhörerverstärker
Beschreibung
Bilder
Kopfhörerverstärker als Ersatz für Monitorlautsprecher
Der entwickelte Kopfhörerverstärker ersetzt Monitorboxen auf der Bühne. Der Verstärker erzeugt ausreichend hohe Lautstärken in einem Kopfhörer. Das Gerät hat symmetrische Eingänge, ist batteriebetrieben und portabel.
Kurzinfo:
• Portabler, batteriebetriebener Kopfhörerverstärker mit Gürtelclip
• Hohe Lautstärke
• Symmetrische Eingänge über XLR-Buchsen
Exkurs:
DIESES Projekt war der Start für IFN: ein Kopfhörerverstärker für die Fa. Lake People in Konstanz. Dort hatten wir dann unser erstes Büro in einer umgebauten Garage.
Der Kopfhörerverstärker war damals das erste Gerät, das komplett ohne vorherige Versuche mit Breadboards am Computer entstanden ist: Simulation (mit SPICE 2G6), Schaltplan, Layout und CAD des Gehäuses. Damals (1992/93) alles auf einem ATARI STE. :-) Der Verstärker hat auf Anhieb so funktioniert, wie am Computer entworfen und simuliert!
Apropos ATARI - wir schreiben heute noch unsere Rechnungen auf einem ATARI TT unter MagiC (32 Bit Multitasking Betriebssystem, ähnlich dem ATARI TOS) mit Signum!4 :-D
Old school? Effizient! Ein Computersystem mit einer immer noch modern anmutenden grafischen Oberfläche und einem 32-Bit-Multitasking-Betriebssystem, das nun seit über 25 Jahren im Einsatz ist – das ROCKT.
Mechanische Konstruktion des Kopfhörerverstärkers
Stromlaufplan Kopfhörerverstärkers
Layout Kopfhörerverstärker
Simulationsergebnisse
Pulsbreitenmodulierter HiFi-Leistungsverstärker
Beschreibung
PDM-Verstärker (PBM, PWM) mit einem Wirkungsgrad > 90%
Der bereits Mitte der 80er Jahre entwickelte PDM-Verstärker unterstützt Applikationen im HiFi- beziehungsweise High-End-Bereich. Heute ist dieser Verstärkertyp aufgrund des Wirkungsgrads und den geringen Abmessungen in jedem Mobiltelefon verbaut. Der hohe Wirkungsgrad ist aber nur einer von mehreren interessanten Aspekten dieses Verstärkertyps. Da bei diesem Prinzip keine Transistor-Kennlinien mehr durchfahren werden und der Verstärker ohne Rückkoppelung arbeitet, und damit die Gegen-EMK ausschwingender Lautsprechermembranen keine Klangverfälschungen produzieren können, eignet er sich für HiFi- und High-End-Verstärker der Oberklasse – die hervorragenden klanglichen Eigenschaften erfüllen alle Ansprüche.
Kurzinfo:
• Sehr hoher Wirkungsgrad
• Keine klangbeeinflussenden Transistor-Kennlinien
• Keine Gegenkopplung
• Hohe Bandbreite
• Extrem gutes Impulsverhalten
• Hervorragende klangliche Eigenschaften
IFN Ingenieurbüro für Nachrichtentechnik Inh. Helmut Brandl
Blarerstraße 56 | 78462 Konstanz | Tel.: +49 7531 91250 | Fax: +49 7531 91252 | info@ifn-brandl.de
Bürozeiten:
Montag bis Freitag 9:00 - 18:00